📓 未來學生
👓 在校學生
👩 學生家長
🎓 畢業校友
👩🏫 教師職員
📓 未來學生
👓 在校學生
👩 學生家長
🎓 畢業校友
👩🏫 教師職員
🏠回首頁
🏘️中原大學
🔍搜尋
🏠回首頁
🏘️中原大學
🔍搜尋
本系亮點
系所特色亮點
單位新聞
系所成員
系所主任
歷任系所主任
專任老師
兼任教師
行政人員
榮退教師
環境及資源
環境介紹
系圖書室
化學演示暨創新教學中心
貴重儀器
職涯進路
傑出系友
大學部
課程規劃
課程地圖
職涯進路圖
應修科目表
通識課程地圖
選課注意事項
奈米科技跨領域學程
語文檢定
相關資源
獎學金
各班導師及職涯導師
學習資源
課業守護天使
研究所
碩士班
課程規劃
應修科目表
課程地圖
畢業規範
相關資源
獎學金
指導教授
博士班
課程規劃
課程地圖
職涯進路圖
應修科目表
畢業規範
相關資源
獎學金
指導教授
博士班資格考核申請表
高中生專區
認識化學
系簡介
系主任、導師及行政人員
中原榮譽
相關影片連結
學習網站
中原e點靈
i-learning網路學園
化學相關網站
大學選才與高中育才輔助系統
系友專區
最新消息
活動剪影
傑出系友
化學系系友服務信箱
校友服務中心
系友意見箱
國際交流
專題演講
國際生
海外學校國際交流
國際研討會
募款區
化學系修繕基金
化學系發展基金
化學系研究生獎學金
化學系學生人才培育獎學金
化學系圖書室發展基金
中原大學捐款單
徵才區
實習/工讀訊息
徵才訊息
活動花絮
表單下載
校務表單
化學系捐款單
個人資料表
系務規章
大學部
研究所
碩專班
實驗室
聯絡我們
English
本系亮點
系所特色亮點
單位新聞
系所成員
系所主任
歷任系所主任
專任老師
兼任教師
行政人員
榮退教師
環境及資源
環境介紹
系圖書室
化學演示暨創新教學中心
貴重儀器
職涯進路
傑出系友
大學部
課程規劃
課程地圖
職涯進路圖
應修科目表
通識課程地圖
選課注意事項
奈米科技跨領域學程
語文檢定
相關資源
獎學金
各班導師及職涯導師
學習資源
課業守護天使
研究所
碩士班
課程規劃
應修科目表
課程地圖
畢業規範
相關資源
獎學金
指導教授
博士班
課程規劃
課程地圖
職涯進路圖
應修科目表
畢業規範
相關資源
獎學金
指導教授
博士班資格考核申請表
高中生專區
認識化學
系簡介
系主任、導師及行政人員
中原榮譽
相關影片連結
學習網站
中原e點靈
i-learning網路學園
化學相關網站
大學選才與高中育才輔助系統
系友專區
最新消息
活動剪影
傑出系友
化學系系友服務信箱
校友服務中心
系友意見箱
國際交流
專題演講
國際生
海外學校國際交流
國際研討會
募款區
化學系修繕基金
化學系發展基金
化學系研究生獎學金
化學系學生人才培育獎學金
化學系圖書室發展基金
中原大學捐款單
徵才區
實習/工讀訊息
徵才訊息
活動花絮
表單下載
校務表單
化學系捐款單
個人資料表
系務規章
大學部
研究所
碩專班
實驗室
聯絡我們
English
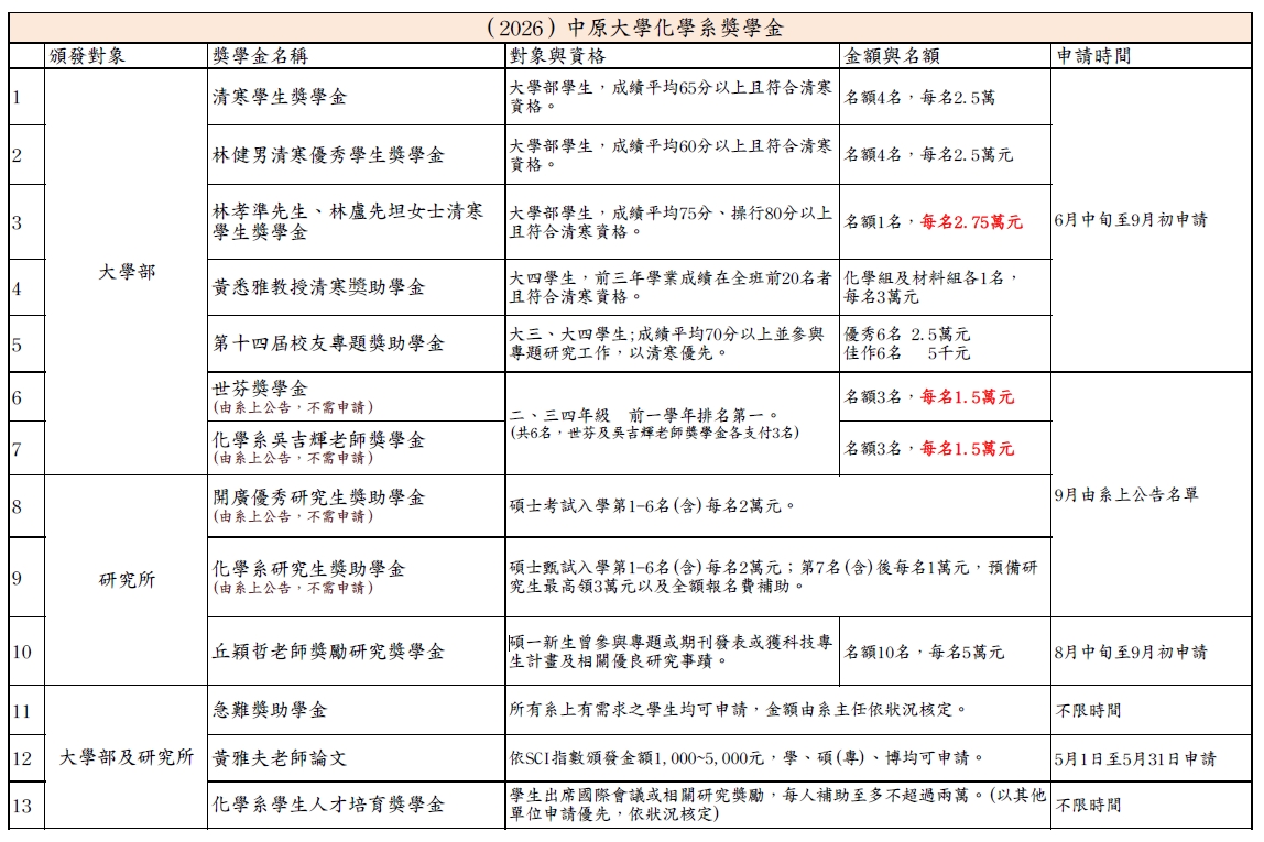
獎學金
※本系獎學金辦法如有未盡事宜或需修正之處,以本系最新公告為準。
附件下載:
中原大學化學系急難救助金申請辦法
下載
中原大學化學系急難救助金申請書
下載
(申請表)113新版_中原大學化學系各類獎學金申請書
下載
(推薦函)第十四屆專題指導教授推薦函表格(113起適用)
下載
中原大學化學系「清寒學生獎學金」作業實施辦法
下載
中原大學化學系「林健男清寒優秀學生獎學金」作業實施辦法
下載
中原大學化學系「林孝準先生暨林盧先坦女士」清寒奬學金設置辦法
下載
中原大學化學系「黃悉雅教授清寒奬助學金」管理辦法
下載
中原大學化學系「第十四屆校友專題獎助學金」實施辦法
下載
中原大學化學系「世芬獎學金」作業實施辦法(115)
下載
中原大學化學系「化學系吳吉輝老師獎學金」管理辦法
下載
台灣石化合成股份公司獎學金辦法
下載
(申請表)台灣石化合成股份公司申請表格
下載
中原大學化學系「黃雅夫教授學、碩(專)、博研究論文獎」實施辦法
下載
中原大學化學系黃雅夫教授學碩專博研究論文獎申請表
下載
化學系丘穎哲老師獎學金辦法及申請表
下載
中原大學化學系『學生人才培育獎學金』獎勵辦法
下載